Chris Paul to the Rockets
Re: Chris Paul to the Rockets
-
wco81
- RealGM
- Posts: 27,131
- And1: 11,569
- Joined: Jul 04, 2013
-
Re: Chris Paul to the Rockets
Yeah but it's also quite possible that the Clippers don't get farther than CP3 has, who made the WCF last year.
Now you guys have some promising young players to root for, which you didn't have just over a year ago. But those players may never reach the level of CP3. In fact, it's likely they won't. CP3 has probably made all NBA several times in his career including while on the Clippers?
Clippers have to root for Toronto to lose game 7 to Philly today, which will make it more likely that Kawhi leaves the Raptors.
Now you guys have some promising young players to root for, which you didn't have just over a year ago. But those players may never reach the level of CP3. In fact, it's likely they won't. CP3 has probably made all NBA several times in his career including while on the Clippers?
Clippers have to root for Toronto to lose game 7 to Philly today, which will make it more likely that Kawhi leaves the Raptors.
Re: Chris Paul to the Rockets
- QRich3
- Retired Mod

- Posts: 5,844
- And1: 3,947
- Joined: Apr 03, 2011
-
Re: Chris Paul to the Rockets
Yeah we might not get a player of his calibre in many years, 1st ballot hall of famers dont grow on trees, but what Quake says is a very good point, if we kept him we’d be on his timetable and it would be hard to build a team that way. At least one that wouldn’t be in hell as he aged. So it’s not always about having the highest ceiling star, but the best team you can build.
Re: Chris Paul to the Rockets
-
wco81
- RealGM
- Posts: 27,131
- And1: 11,569
- Joined: Jul 04, 2013
-
Re: Chris Paul to the Rockets
THat is true, the $40 million a year contracts are crippling.
But I don't think the intent of the super max or the max contracts was to help build contenders in the first place.
It was to keep franchise cornerstones on teams throughout the leagues, rather than them leaving for bigger markets or other contenders.
The NBAPA just wanted to maximize the payouts to the players and the NBA wanted franchise players to stay put, not leave teams.
Fans just automatically assume that super max players must be able to lead a team to contention but it kept Westbrook in a small market, keeping the Thunder viable in that market, even if it really hampers their championship goals. Same with Wall in Washington and maybe Kemba.
But the assumption is that keeping these big name players on their original teams stabilizes those franchises, even if they don't really contend for titles.
However the NBA has been surprised that superstars will take a $35 million a year contract for a better chance to win. That may still be the case with players like AD, who's leaving money on the table by forcing himself out of NO and may happen with Giannis.
But I don't think the intent of the super max or the max contracts was to help build contenders in the first place.
It was to keep franchise cornerstones on teams throughout the leagues, rather than them leaving for bigger markets or other contenders.
The NBAPA just wanted to maximize the payouts to the players and the NBA wanted franchise players to stay put, not leave teams.
Fans just automatically assume that super max players must be able to lead a team to contention but it kept Westbrook in a small market, keeping the Thunder viable in that market, even if it really hampers their championship goals. Same with Wall in Washington and maybe Kemba.
But the assumption is that keeping these big name players on their original teams stabilizes those franchises, even if they don't really contend for titles.
However the NBA has been surprised that superstars will take a $35 million a year contract for a better chance to win. That may still be the case with players like AD, who's leaving money on the table by forcing himself out of NO and may happen with Giannis.
Re: Chris Paul to the Rockets
-
Clemenza
- Head Coach
- Posts: 6,026
- And1: 5,164
- Joined: Jan 21, 2013
- Location: California
-
Re: Chris Paul to the Rockets
Akklaim1 wrote:Can someone please tell Clipsfansince98 to stop posting so much about the Clippers in GB? Dude just loves to bait everyone so that they will give the Clippers credit on anything he feels like talking about.
Good luck with that. I sent him a pm once to post some of that stuff in here and help this board out a bit but of course that's not happening
Re: Chris Paul to the Rockets
- madmaxmedia
- RealGM
- Posts: 12,617
- And1: 7,542
- Joined: Jun 22, 2001
- Location: SoCal
-
Re: Chris Paul to the Rockets
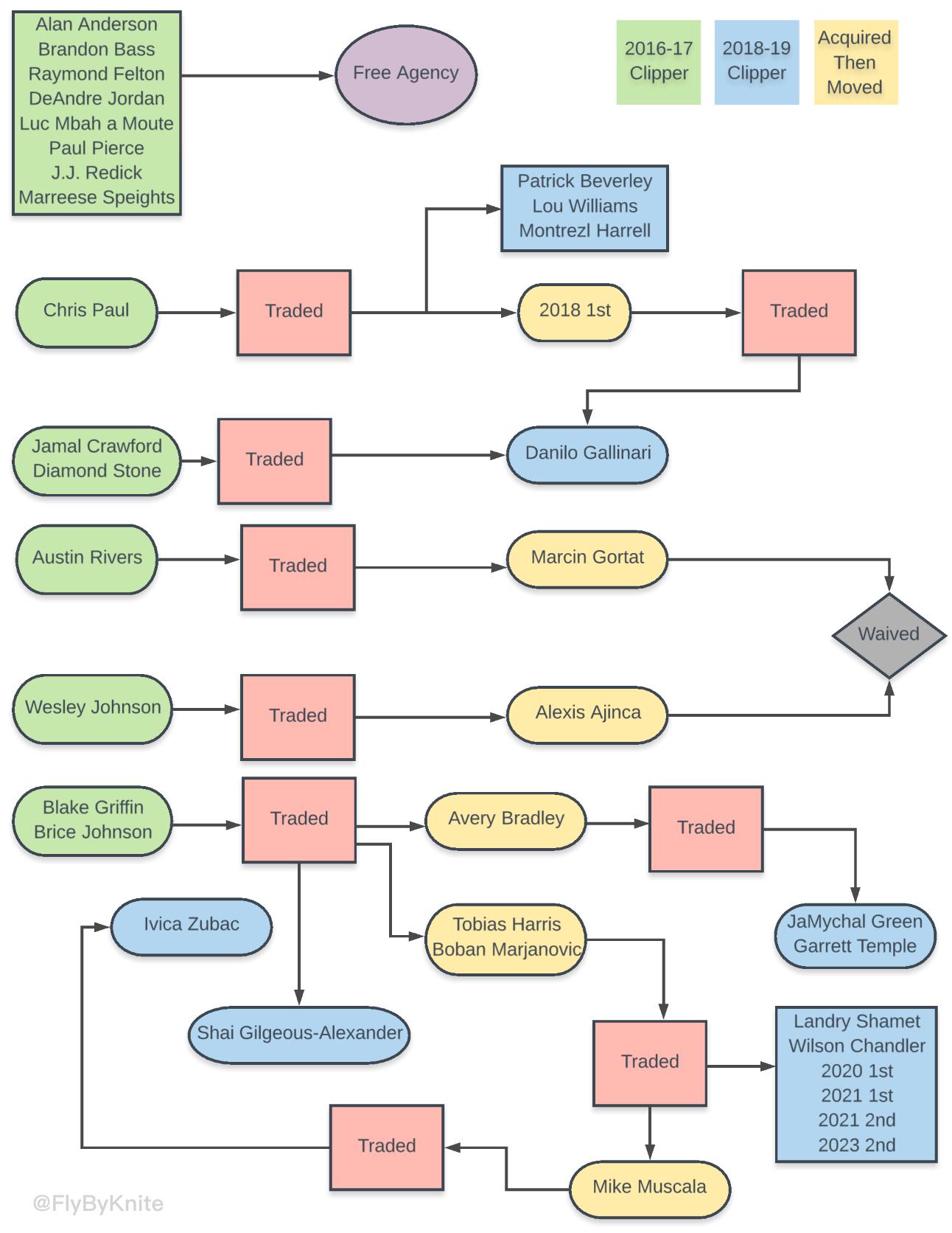
The problem with keeping the Lob City group together is that we were reaching the point of having to spend more and more (including luxury tax) to keep a team that had basically peaked and would be on a slow decline going forward. On top of that both Blake and Chris are somewhat injury-prone. In other words paying more and more for diminishing returns.
That’s not to say we couldn’t still be good, or even had no chance to get better. But with both players eligible for huge contracts the outlook realistically was only going to get harder, and that’s after 2 (IIRC) very disappointing playoffs.
That’s not to say we couldn’t still be good, or even had no chance to get better. But with both players eligible for huge contracts the outlook realistically was only going to get harder, and that’s after 2 (IIRC) very disappointing playoffs.
Re: Chris Paul to the Rockets
-
wco81
- RealGM
- Posts: 27,131
- And1: 11,569
- Joined: Jul 04, 2013
-
Re: Chris Paul to the Rockets
Assumption is the team with CP3 and Blake had hit their ceiling, as they were both eligible for maxes.
Obviously here on RealGM, that wasn't good enough, a 50-55 win team which hadn't been able to get past the second round for various reasons.
But what about among the Clippers fan base at large?
Would there have been a revolt? Would the fans have boycotted attending games or watching games on TV?
If they weren't able to trade CP3 and Blake and get back assets, it was likely a serious rebuild, perhaps a couple of years in the lottery.
Clippers have avoided the rebuild but unless they're able to use that cap space, it may have been for naught.
Obviously here on RealGM, that wasn't good enough, a 50-55 win team which hadn't been able to get past the second round for various reasons.
But what about among the Clippers fan base at large?
Would there have been a revolt? Would the fans have boycotted attending games or watching games on TV?
If they weren't able to trade CP3 and Blake and get back assets, it was likely a serious rebuild, perhaps a couple of years in the lottery.
Clippers have avoided the rebuild but unless they're able to use that cap space, it may have been for naught.
Turning Lemons Into Champagne Lemonade
- Ranma
- RealGM
- Posts: 14,456
- And1: 4,062
- Joined: Jun 13, 2011
- Location: OC, CA
- Contact:
-
Turning Lemons Into Champagne Lemonade
LA Legends: Kershaw & Koufax_
_IGNORED: Max Headrom-esqtvd-QRich3-EBledsoe12-alon8882-45clip
_IGNORED: Max Headrom-esqtvd-QRich3-EBledsoe12-alon8882-45clipRockets Could Have Used All of These Guys
- Ranma
- RealGM
- Posts: 14,456
- And1: 4,062
- Joined: Jun 13, 2011
- Location: OC, CA
- Contact:
-
Rockets Could Have Used All of These Guys
LA Legends: Kershaw & Koufax_
_IGNORED: Max Headrom-esqtvd-QRich3-EBledsoe12-alon8882-45clip
_IGNORED: Max Headrom-esqtvd-QRich3-EBledsoe12-alon8882-45clipRe: Chris Paul to the Rockets
-
wco81
- RealGM
- Posts: 27,131
- And1: 11,569
- Joined: Jul 04, 2013
-
Re: Chris Paul to the Rockets
Rockets were capped out so they couldn't sign CP3 outright?
So they were coming off like 53 or 55 wins but got beat in the second round by the Spurs I believe.
So they signed CP3, won 67 games, took the WArriors to 7 games in the WCF.
No way they would have been better than the 2018 Rockets if they didn't make that trade.
So they were coming off like 53 or 55 wins but got beat in the second round by the Spurs I believe.
So they signed CP3, won 67 games, took the WArriors to 7 games in the WCF.
No way they would have been better than the 2018 Rockets if they didn't make that trade.
Re: Chris Paul to the Rockets
-
Angel strike1
- Lead Assistant
- Posts: 4,864
- And1: 658
- Joined: Feb 15, 2012
-
Re: Chris Paul to the Rockets
this trade was pure magic. we went from straight up losing cp3 to honestly winning the trade.
Re: Chris Paul to the Rockets
- madmaxmedia
- RealGM
- Posts: 12,617
- And1: 7,542
- Joined: Jun 22, 2001
- Location: SoCal
-
Re: Chris Paul to the Rockets
Both teams 'won' that trade IMO, ideally the best trade opportunities are when 2 teams in different situations help each other out.
I don't know where the Rockets would be now had they not traded for CP3 though, I mean they willingly gave up depth and youth for a superstar of course the more time passes the better it looks for us. Same goes for Blake trade, and Tobias trade to lesser extent.
I don't know where the Rockets would be now had they not traded for CP3 though, I mean they willingly gave up depth and youth for a superstar of course the more time passes the better it looks for us. Same goes for Blake trade, and Tobias trade to lesser extent.
CP3 & Harden at Odds with One Another
- Ranma
- RealGM
- Posts: 14,456
- And1: 4,062
- Joined: Jun 13, 2011
- Location: OC, CA
- Contact:
-
CP3 & Harden at Odds with One Another
LA Legends: Kershaw & Koufax_
_IGNORED: Max Headrom-esqtvd-QRich3-EBledsoe12-alon8882-45clip
_IGNORED: Max Headrom-esqtvd-QRich3-EBledsoe12-alon8882-45clipChris Paul... Traded AGAIN?
-
Wammy Giveaway
- Veteran
- Posts: 2,553
- And1: 1,162
- Joined: Jul 30, 2013
Chris Paul... Traded AGAIN?
There are rumors that the Rockets will look to trade Chris Paul.
NJ.com - Would Rockets Trade Chris Paul After Dust-Up With James Harden
AZ Central - Let's Talk Mike Conley, Chris Paul And Anthony Davis
LeBron Wire (USA Today) - Could Argument With James Harden And Chris Paul Land Paul With Lakers?
Bleacher Report - Why The Rockets Should Trade Chris Paul To The Lakers
NBA Alerts Official - Why The Houston Rockets Should Trade Chris Paul For Anthony Davis
(Had to get the 76ers one in there, no matter how ridiculous)
NJ.com - Would Rockets Trade Chris Paul After Dust-Up With James Harden
AZ Central - Let's Talk Mike Conley, Chris Paul And Anthony Davis
LeBron Wire (USA Today) - Could Argument With James Harden And Chris Paul Land Paul With Lakers?
Bleacher Report - Why The Rockets Should Trade Chris Paul To The Lakers
NBA Alerts Official - Why The Houston Rockets Should Trade Chris Paul For Anthony Davis
(Had to get the 76ers one in there, no matter how ridiculous)
Re: Chris Paul to the Rockets
-
wco81
- RealGM
- Posts: 27,131
- And1: 11,569
- Joined: Jul 04, 2013
-
Re: Chris Paul to the Rockets
35-year old making over $40 million a year.
Who wants that contract?
Who wants that contract?
Re: Chris Paul to the Rockets
- Galloisdaman
- Analyst
- Posts: 3,674
- And1: 2,171
- Joined: Mar 17, 2011
Re: Chris Paul to the Rockets
wco81 wrote:35-year old making over $40 million a year.
Who wants that contract?
Not many people will want it. Its almost like a no trade clause. Its going to have to take another questionable contract or two going back. John Wall? Parsons? Wiggins? Hayward? Batum?
My eyes glaze over when reading alternative stat (not advanced stat) narratives that go many paragraphs long. If you can not make your point in 2 paragraphs it may not be a great point. 
Point God's Practically Untradeable Contract
- Ranma
- RealGM
- Posts: 14,456
- And1: 4,062
- Joined: Jun 13, 2011
- Location: OC, CA
- Contact:
-
Point God's Practically Untradeable Contract
I also don't see anybody looking to trade for Paul's contract. Even the Lakers, probably won't turn to him unless it's absolutely as a last resort after striking out on the likes of Kemba Walker, Jimmy Butler, Klay Thompson and whomever else. The only reason the Lakers may even be interested in Paul at his advanced age and deteriorating state would be the connection with LeBron.
Would King James even be interested in playing with his good buddy at this point? On the other hand, LeBron moved his family out west to retire and make movies in Los Angeles, so why not just realize the Brotherhood dream and bring along Melo while he's at it? Maybe then he'll be able to find cast members for his Space Jam sequel.
Would King James even be interested in playing with his good buddy at this point? On the other hand, LeBron moved his family out west to retire and make movies in Los Angeles, so why not just realize the Brotherhood dream and bring along Melo while he's at it? Maybe then he'll be able to find cast members for his Space Jam sequel.
LA Legends: Kershaw & Koufax_
_IGNORED: Max Headrom-esqtvd-QRich3-EBledsoe12-alon8882-45clip
_IGNORED: Max Headrom-esqtvd-QRich3-EBledsoe12-alon8882-45clipRe: Chris Paul to the Rockets
- Galloisdaman
- Analyst
- Posts: 3,674
- And1: 2,171
- Joined: Mar 17, 2011
Re: Chris Paul to the Rockets
Lakers could go all in for Lebron. Chris Paul, Derozan, and as you mentioned maybe even Melo. It would be one of the craziest rolls of the dice around but who knows? I could see Melo there on a minimum deal but that is a long way from Paul at 42 million.
My eyes glaze over when reading alternative stat (not advanced stat) narratives that go many paragraphs long. If you can not make your point in 2 paragraphs it may not be a great point. 
WOJ! BOMB!
-
Wammy Giveaway
- Veteran
- Posts: 2,553
- And1: 1,162
- Joined: Jul 30, 2013
Re: Chris Paul to the Rockets
-
wco81
- RealGM
- Posts: 27,131
- And1: 11,569
- Joined: Jul 04, 2013
-
Re: Chris Paul to the Rockets
They've have to give up a lot of picks and other assets to dump that contract.
Sensible Conservatism
- Ranma
- RealGM
- Posts: 14,456
- And1: 4,062
- Joined: Jun 13, 2011
- Location: OC, CA
- Contact:
-
Sensible Conservatism
LA Legends: Kershaw & Koufax_
_IGNORED: Max Headrom-esqtvd-QRich3-EBledsoe12-alon8882-45clip
_IGNORED: Max Headrom-esqtvd-QRich3-EBledsoe12-alon8882-45clipReturn to Los Angeles Clippers









